Stud Bull - Jackaroo Angus U7

Lot 801 · BREDBO, NSW 2626
format_list_bulleted Overview
article
Title
business_center
Description
person
Breeder
Breed
location_on
Location
sell
Registration Status
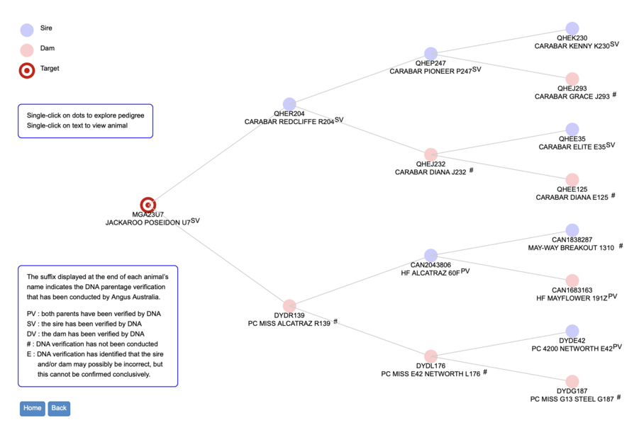
Animal ID
MGA23U7
Sire
CARABAR REDCLIFFE QHER204
Dam
PINE CREEK MISS ALCATRAZ DYDR139
Sex
Male
Stock Category
Bull
DOB
18/03/2023
Weight (kg)
634
GST Registered
Yes
Earliest Delivery
03/05/2025
Latest Delivery
11/05/2025
Delivery Point & Notes
Bredbo. Assistance with transport available.
Trading Terms
Jackaroo Angus terms and conditions. Payment 7 days.
Vendor Disclaimer / Warranty
Agent is the Vendor and Declares a Financial Interest.
Vendor Contact Details
Mark Allan 0419 777500
AUCTIONSPLUS WEEKLY CATTLE STUD & GENETICS SALE
No. 125835 · Fri, 02 May 2025, 11:00 AM (SYD, NSW) AEST
WA 9:00 AM · NT 10:30 AM · QLD 11:00 AM · SA 10:30 AM
Mark Allan
Advertisement